近日,中国吉林网从省应急管理厅获悉,为做好暴雪冰冻灾害预防和处置工作,提升灾害应对能力,最大限度减少和降低灾害损失,保障公共安全,近日,经省政府同意,省政府办公厅印发《吉林省暴雪冰冻灾害应急联动机制》。
该机制主要职责是,在省政府领导下,具体负责组织指导协调省内冰雪灾害应对工作,指导协调灾害预警与预防,视情向省政府提出启动省级相关专项指挥部和有关应急响应的建议,组织指导协调各项应对措施落实。吉林省暴雪冰冻灾害应急联动机制召集人由省应急厅厅长担任,主要成员包括省气象局、省委宣传部、省发展改革委、省教育厅、省工业和信息化厅、省公安厅、省住房和城乡建设厅、省交通运输厅、省水利厅、省商务厅、省自然资源厅、省农业农村厅、省文化和旅游厅、省卫生健康委、省林草局、省粮食和储备局、省通信管理局、省能源局、省畜牧局、省电力公司、民航吉林监管局、省机场集团、沈阳铁路局长春办事处、省军区、武警吉林省总队、省消防救援总队、省森林消防总队等部门和单位的负责同志,并可根据灾害发生情况,增加有关部门和地方负责同志参加。
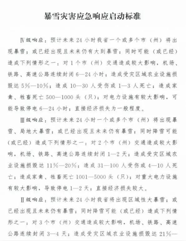
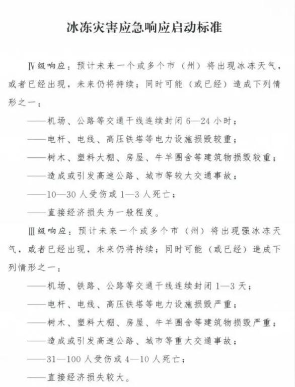
暴雪冰冻灾害预警信息遵循“归口管理、统一发布、快速传播”原则,由气象部门负责制作并按预警级别分级发布,其中,暴雪灾害的预警分为I级、Ⅱ级、Ⅲ级、IⅣ级,I级为最高级,其他任何组织、个人不得制作和向社会发布气象灾害预警信息。广播、电视、报纸和网络媒体及电信部门通过应急广播直播、电视相关栏目、滚动字幕、网络发布和手机短信群发等多种方式,及时、准确、无偿向社会播发或者刊登当地气象主管机构所属的气象台(站)提供的暴雪冰冻灾害预警信息。
暴雪冰冻灾害发生后实行分级应急响应,应急响应由省应急厅会同省气象局等部门组织会商研判,提出响应建议。暴雪冰冻灾害发生后,发生地县级政府应当立即采取措施控制事态发展,组织开展应急救援和处置工作。组织营救、伤员救治、疏散撤离和妥善安置受到威胁的人员,及时上报灾情和人员伤亡情况,分配救援任务,协调各级各类救援队伍的行动,查明并及时组织力量消除次生、衍生灾害,组织公共设施的抢修和援助物资的接收与分配等。




中国吉林网 吉刻APP记者 王晓东 通讯员 李文慧 图片由省应急管理厅提供

